山东师范大学
赫尔岑国际艺术学院简介
赫尔岑国际艺术学院是山东师范大学的二级学院,经教育部批准于2022年4月正式设立,是山东师范大学与俄罗斯国立师范大学合作设立的中外合作办学机构,也是山东省唯一的艺术类高等教育中外合作办学机构。
学院秉承中俄师范教育传统,借鉴俄罗斯艺术领域先进教育理念,引进俄方优质教育资源和成功教育教学模式,融合双方专业教学和实践经验,搭建培养具有中国精神、国际视野、人文情怀的中外合作艺术教育人才平台。
学院充分发挥学校艺术学科专业和导师团队优势,融合俄罗斯优质教育资源,以“社会需求/方向差异”的高起点、高质量定位赫尔岑国际艺术学院人才培养方向,培养面向教育国际化背景下的高等院校、新型国际社区、国际学校及博物馆、大剧院、美术馆等公共平台从事艺术教育教学、研究和社会美育实践、传播实践等工作的专门人才,以及学校艺术课程建设的新型师资,满足社会文化艺术创新发展对新知识、综合素养的人才需求。
赫尔岑国际艺术学院开设音乐学(中外合作办学)、舞蹈学(中外合作办学)、美术学(中外合作办学)3个本科专业,以及艺术硕士(音乐领域)、艺术硕士(美术领域)2个硕士专业。学校音乐学、舞蹈学和美术学3个本科专业均入选国家级一流本科专业建设点,是山东省具有音乐与舞蹈学、美术学博士学位授权一级学科的唯一高校。
学院采取硕士“3+0”人才培养模式,使用中、英、俄三语教学,1/3以上的课程引进俄罗斯优质课程资源。学生在学校规定修业年限内,修完教育教学计划规定内容,成绩合格,达到学校毕业要求的,颁发普通高等教育研究生学历证书,符合学位授予条件者,授予相应的学位并颁发学位证书,相关证书颁发单位均为山东师范大学。
联系电话:0531—86180389
山东师范大学赫尔岑国际艺术学院
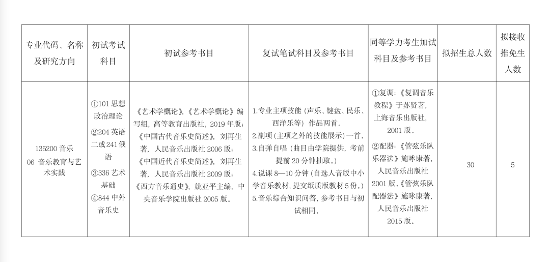
2024年全日制硕士研究生招生专业目录


朝气蓬勃的赫尔岑国际艺术学院
欢迎你!
Добро пожаловать тебя в жизнеутверждающий
Международный институт искусств им. А.И. Герцена!

学院外景
赫尔岑国际艺术学院成立大会

国际学术平台——成乐讲坛

外籍教授授课

学院办学环境
编辑:赵明铭
编审:吴晓玲
终审:李华臣